
背景:流行病学研究证实,适度饮酒与心血管不良事件风险降低相关。人们越来越认识到肠道微生物群和代谢物的组成参与调节宿主的心血管健康。然而,适度饮酒与血清代谢物和肠道微生物组的关联及其对冠状动脉疾病(CAD)的影响尚未得到充分研究。
方法:对72名患有各种酒精的CAD男性患者(36名不饮酒者、18名中度饮酒者和18名重度饮酒者)和17名匹配的健康对照者进行血清非靶向代谢组学分析和粪便16S rRNA测序。MetaboAnalyst和PICRUSt2用于分析可能涉及的代谢途径。通过Spearman相关性实现多组学分析,以揭示饮酒与CAD患者肠道微生物组和血清代谢物的相互作用。
结果:我们注意到CAD患者在血清代谢组和肠道微生物组方面的不同饮酒水平和健康对照组之间存在明显差异。适度饮酒显著改变了脂质组学特征,包括与患有CAD的非和重度饮酒者相比,患有CAD的中度饮酒者的鞘脂和甘油磷脂减少。此外,我们还发现患有CAD的适度饮酒者的微生物衍生代谢物减少,例如2-苯基乙酰胺和甲羟戊酸。需要注意的是,患有CAD的适度饮酒者的肠道微生物群往往与健康对照者的肠道微生物群相似。与不饮酒者相比,中度饮酒CAD患者的Paraprevotella、Lysinibacillus的相对丰度显著升高,而双歧杆菌属、Megasphaera和链球菌属在中度饮酒者中显著降低。多组学分析显示,与适度饮酒相关的特定代谢物和微生物与CAD的严重程度相关。
结论:我们的研究表明,适度饮酒对CAD患者血清代谢物和肠道微生物群的影响似乎与大量饮酒和不饮酒的影响是分开的。适度饮酒往往对代谢特征和共生菌群产生更积极的影响,这可以解释其对心血管健康的有益影响。总体而言,我们的研究提供了对适度饮酒对CAD患者影响的新见解。
实验设计

结果
1 研究人群的临床特征
表1总结了研究队列的临床特征。总的来说,不同饮酒组在年龄、体重指数(BMI)和收缩压方面没有显著差异。在饮酒方面,三种疾病组之间存在显著差异。HD-CAD患者的饮酒量明显高于MD-CAD患者(P<0.001),且白酒是最常见的饮酒类型。饮酒史、饮酒年限和饮酒频率无显著差异。三个疾病组在高血压(HTN)、2型糖尿病(T2DM)、高脂血症(HLP)和脂肪肝(FLD)方面无显著差异。在CAD严重程度方面,尽管Gensini评分没有显著差异。Gensini评分是使用冠状动脉造影评估CAD严重程度,并与疾病严重程度呈正相关。与ND-CAD[39.50(19.25,66.75)]和HD-CAD[34.75(24.75,56.00)]相比,MD-CAD[27.50(16.00,42.75)]的Gensini平均得分最低。此外,MD-CAD中CK-MB[CK-MB是代表心血管损伤的心脏生物标志物]的平均水平与不饮酒者和大量饮酒者相比是最低的,因此,正如hs-CRP水平[hs-CRP水平代表人体的炎症状态,慢性炎症在心血管疾病的发展中起着核心作用]。其他实验室检测,如总胆固醇(TC)、三酰甘油(TG)、低密度脂蛋白胆固醇(LDL-C)、高密度脂蛋白胆固醇(HDL-C)、丙氨酸氨基转移酶(ALT)和天冬氨酸氨基转移酶(AST),在三个疾病组之间没有显著差异。因此,适量饮酒与冠心病严重程度的改善有关,即MD-CAD患者的病情相对较好。
表1. 研究人群的特征

数据以*平均值±标准差、#中位数(IQR)或†数字(%)表示。三组间的连续正态分布数据通过单因素方差分析进行分析。采用Kruskal-Wallis H检验分析三组间非正态分布的连续数据,两组间采用Mann-Whitney U检验。分类变量采用χ2检验或Fisher精确检验。N/A,不适用;SBP,收缩压;BMI,体重指数;SCAD,稳定型冠状动脉疾病;UA,不稳定型心绞痛;MI,心肌梗死;HTN,高血压;T2DM,2型糖尿病;HLP,高脂血症;FLD,脂肪肝;HTN药物、抗高血压药物;OAD,口服降糖药;TC,总胆固醇;TG,三酰甘油;LDL-C,低密度脂蛋白胆固醇;HDL-C,高密度脂蛋白胆固醇;ALT,丙氨酸氨基转移酶;AST,天冬氨酸转氨酶;CK,肌酸激酶;CK-MB,肌酸激酶MB;cTnI,肌钙蛋白I;HsCRP,高敏C反应蛋白;HC患者与所有CAD患者的aP<0.05。ND-CAD与MD-CAD相比,bP<0.05。ND-CAD与HD-CAD的cP<0.05。MD-CAD与HD-CAD的dP<0.05。
2 不同饮酒量的冠心病患者的血清代谢组出现显著改变
由于有报道酒精可能影响血清代谢谱,因此通过非靶向LC-MS方法探索了ND-CAD、MD-CAD和HD-CAD中的血清代谢组。经过QC和去除低丰度峰后,共获得10416个极性离子模式代谢产物和3131个脂质模式代谢产物。PLS-DA模型用于揭示血清代谢物的变化。四种模式的分数散点图如图1A-D所示,每种模式的参数见补充表1。显然,三个疾病组(ND-CAD、MD-CAD和HD-CAD)的代谢特征在得分散点图中显示出显著差异,特别是在极性离子阳性模式(图1B)和脂质阳性模式(图1D)中。

图1. 不同饮酒量冠心病患者的血清代谢物谱。(A–D)通过PLS-DA建模,在极性离子阴性(PLN)模式、极性离子阳性(PLP)模式、脂质阴性(LPN)模式和脂质阳性(LPP)模式下分离血清代谢物。
3 MD-CAD患者的血清代谢组改变与心血管健康状况相关
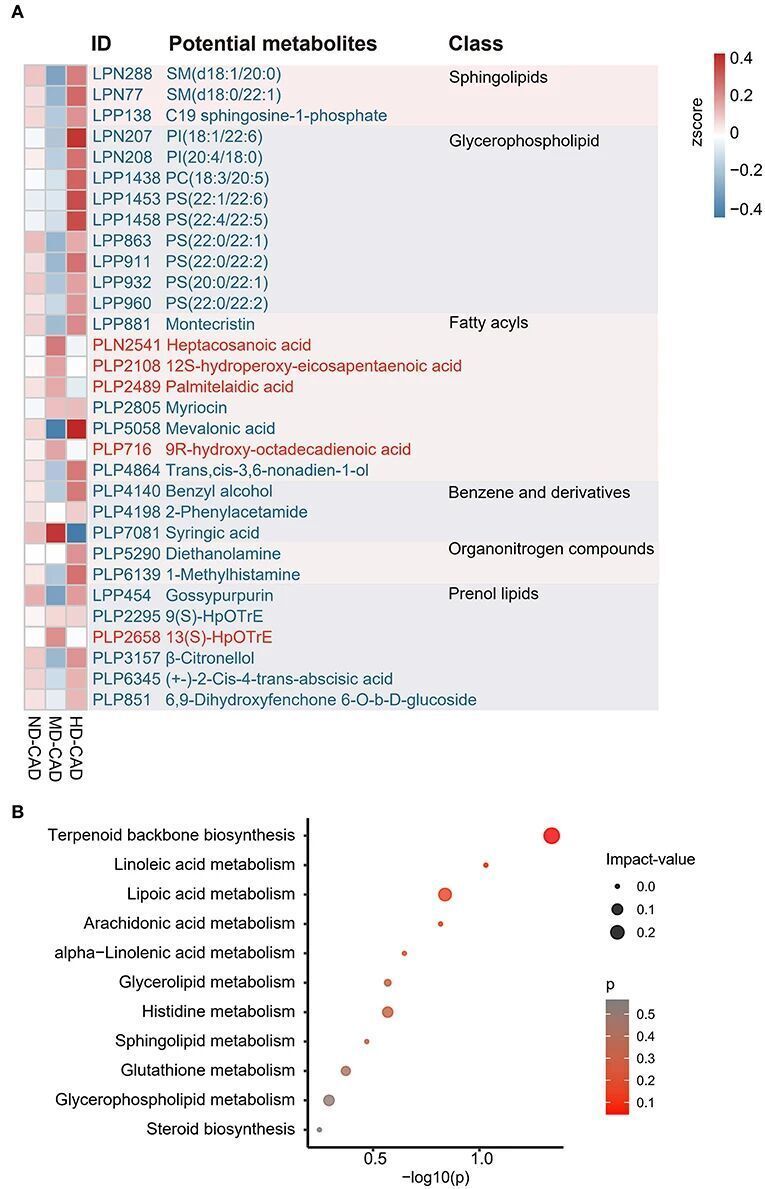
共有203种血清代谢物被确定为与中度饮酒相关的关键血清代谢物,阈值为VIP>1,Wilcoxon秩和P<0.05(补充表2)。MD-CAD中的所有203种关键代谢物与ND-CAD或HD-CAD中的代谢物显著不同,在三个疾病组中含量最高或最少(补充表2)。换句话说,这203种代谢物的相对丰度与饮酒量呈“U”形或凸曲线。根据先前的研究,由于MD-CAD倾向于具有更好的心血管健康,我们推测MD-CAD中最丰富的代谢物(即凸形代谢物)可能对心血管健康具有保护作用,而最缺乏的代谢物(即“U”形代谢物)可能有害。在这203种代谢物中,我们观察到数量不可辨认的代谢物是脂质和类脂分子,如鞘脂、甘油磷脂、丙烯醇脂质和脂肪酰基(图2A),这与其他现有报告一致。据报道,高血浆SM水平是心血管疾病的独立危险因素,并预测CAD的不良预后。一致地,我们也观察到,与其他两个疾病组相比,MD-CAD中的鞘脂,如SM(d18:0/22:1)(LPN77)和SM(d18:1/20:0)(LPN288)在MD-CAD中消失。此外,我们观察到,与其他两个CAD组(ND-CAD和HD-CAD)相比,MD-CAD中所有注释的甘油磷脂显示出显著的损耗(图2A),包括磷脂酰肌醇[PI,如PI(18:1/22:6)(LPN207)和PI(20:4/18:0)(LPN208)],磷脂酰胆碱[PC,如PC(18:3/20:5)(LPP1438)],磷脂酰丝氨酸[PS,如PS(22:1/22:6)(LPP1453)、PS(22:4/22:5)(LPP1458)、PS(22:0/22:1)(LPP863)、PS(22:0/22:2)(LPP911)、PS(22:0/22:1)(LPP863)、PS(20:0/22:2)(LPP960)、PS(20:0/22:1)(LPP932)和PS(22:0/22:2)(LPP960)]。由于甘油磷脂与巨噬细胞驱动的炎症和动脉粥样硬化相关,因此MD-CAD中甘油磷脂的消耗可能与心血管健康相关。更重要的是,PC可被肠道微生物群降解,从而转化为TMAO,TMAO是主要心血管不良事件的一个众所周知的危险因素。因此,PC水平越高,心血管风险越高。与其他两个疾病组相比,MD-CAD患者的PC持续减少。
为了进一步阐明血清代谢组变化的原因,通过代谢分析进行代谢途径富集。结果表明,这些差异代谢物主要聚集在11个途径中(图2B,补充表3)。在这11条通路中,萜类骨架合成(P = 0.28955,影响值 = 0.0.11429)和硫辛酸代谢(P = 0.14053,影响值 = 0.16667)被认为是潜在的靶途径。萜类化合物对心血管疾病的预防和治疗具有显著影响,而据报道硫辛酸通过减少动脉粥样硬化对心血管疾病有益。

图2. 冠心病患者饮酒相关关键代谢物的鉴定。(A)热图显示三组冠心病患者中与适度饮酒相关的部分关键代谢物。(B)使用代谢分析系统展示与适度饮酒相关的潜在代谢途径的气泡图。ID和注释的潜在代谢物以红色(富含MD-CAD)或蓝色(缺乏MD-CAD)突出显示。
4 中度饮酒者CAD的肠道微生物组分类特征与健康对照组相似
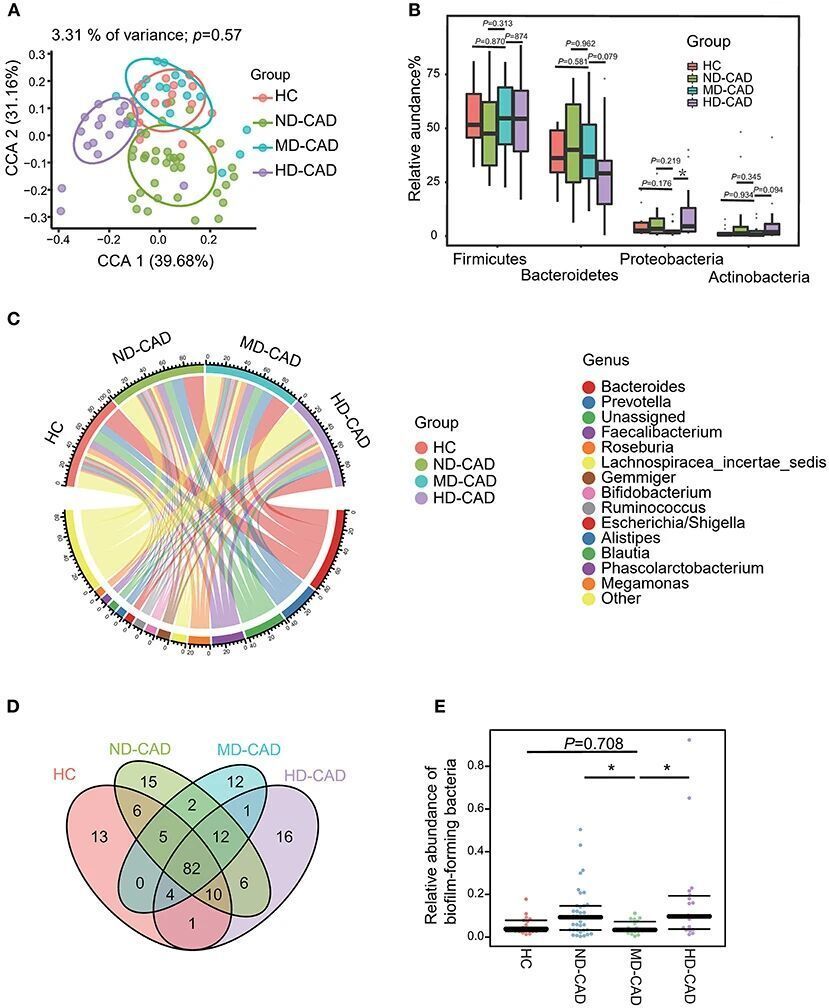
由于一些差异代谢物可能是微生物群衍生的,如PC,我们通过具有足够深度的16S rRNA测序进一步阐明了肠道微生物群的分类特征(补充图1A)。共获得626个OTU。就α多样性而言,HC、ND-CAD、MD-CAD和HD-CAD中未观察到显著差异(补充图1B、C)。至于β多样性,尽管在PCoA分析中未观察到三个疾病组之间的显著差异(补充图1D),但MD-CAD的分类特征几乎与HC重叠,而在CPCoA分析中,其他两个疾病组与HC明显分离(图3A)。厚壁菌门和拟杆菌门是所有组中最主要的两个门(图3B,补充表4)。我们注意到,MD-CAD和HC呈现出相似的放线菌和变形菌比例,而ND-CAD和HD-CAD呈现出更高的两门比例(图3B)。可以推断,与其他两种疾病组相比,MD-CAD患者肠道微生物组的分类特征与健康人更为相似。更重要的是,拟杆菌属、Prevotella属和粪杆菌属是四个类群中最丰富的三个属(图3C)。维恩图用于进一步说明HC、ND-CAD、MD-CAD和HD-CAD中相对丰度>0.1%的分类特征(图3D)。四组共有82个OTU共存,三个CAD组共有94个OTU。12 个OTU在MD-CAD 中是独一无二的,而在ND-CAD和HD-CAD中的OTU分别为15和16。我们进一步利用BugBase根据其16S rRNA序列预测肠道微生物组的表型。值得注意的是,HC和MD-CAD具有相似的“生物膜形成”细菌丰度,而ND-CAD和HD-CAD具有显著更高的“生物膜形成”细菌丰度(图3E)。因此,很明显,MD-CAD比ND-CAD和HD-CAD具有更相似的分类和功能特征。这种分类上的相似性可以部分解释MD-CAD中发现的更健康的心血管状态。

图3. 不同的酒精摄入量影响CAD患者肠道微生物群的分类特征。(A)根据Bray-Curtis距离(P=0.57,Adonis检验),通过CPCoA图分析β多样性。(B) 肠道菌群在门水平上的相对丰度比较(ns,不显著,*P<0.05,Mann-Whitney U检验。肠变形菌门:MD-CAD与HC:P=0.176,MD-CAD与ND-CAD:P=0.219,MD-CAD与HD-CAD:P=0.019)。(C) 弦图显示了优势属及其对每个类群的贡献。(D)表示重叠OTU数量的维恩图。(E)BugBase预测的生物膜形成细菌的相对丰度(ns,不显著,*P<0.05,Mann-Whitney U-test。MD-CAD与HC:P=0.708,MD-CAD与ND-CAD:P=0.015,MD-CAD与HD-CAD:P=0.007)。
5 MD-CAD中微生物群的变化与心血管健康相关
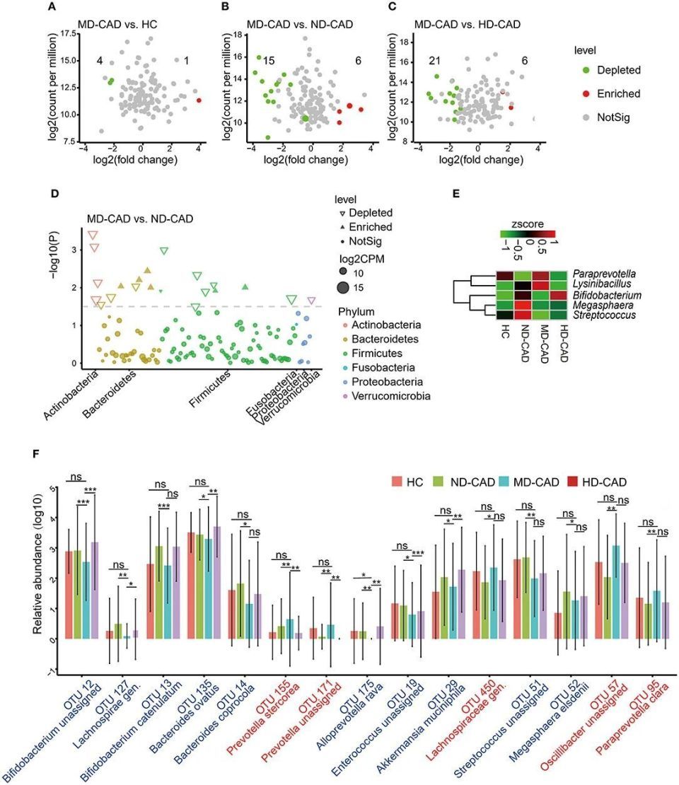
为了进一步阐明MD-CAD中肠道微生物组的改变,采用edgeR的阈值为P<0.05和FDR<0.02。HC和MD-CAD之间只有五个OTU显示出显著差异(图4A)。然而,MD-CAD和ND-CAD之间有21个显著差异OTU(图4B),而MD-CAD和HD-CAD之间有27个显著差异OTU(图4C)。很明显,对于MD-CAD,与ND-CAD和HD-CAD相比,与HC相比,发现更多的差异OTU。这进一步证实了HC和MD-CAD之间肠道微生物组分类特征的相似性。我们怀疑适量饮酒会使冠心病患者的肠道菌群改变为与HC更相似的特征。我们进一步研究了ND-CAD和MD-CAD之间的差异微生物组。在门水平上,发现放线菌、厚壁菌和拟杆菌有显著差异(图4D)。在属水平上,与ND-CAD相比,MD-CAD中的Paraprevotella和Lysinibacillus显著升高,而MD-CAD中的双歧杆菌、Megasphaera和链球菌显著减少(图4E)。在物种水平上,我们注意到15个与适度饮酒相关的关键OTU(关键OTU在“材料和方法”一节中定义),这些OTU显示MD-CAD和ND-CAD之间存在显著差异(图4F,补充表5)。卵形拟杆菌(OTU 135,在MD-CAD中缺失)被发现促进IgA的产生,IgA是一种自身免疫性疾病炎症介质,因此被认为是心血管疾病的驱动因素。据报道,斯特科雷夫特菌(OTU 155,富含MD-CAD)对超重疾病患者有益。据报道,在高血压患者中,Bacteroides coprocola(OTU 14,MD-CAD中缺失)富集。我们的结果表明,适量饮酒可能促进潜在有益细菌的生长,抑制潜在致病菌的生长。
此外,我们利用PICRUSt2预测了可能的功能途径。与ND-CAD相比,我们发现MD-CAD中有12条明显受影响的通路(补充图2,补充表6)。此外,我们发现MD-CAD中缺失的微生物(OTU 19、OTU 13、OTU 12、OTU 51和OTU 135)都与MD-CAD中缺失的途径呈正相关,特别是蛋氨酸相关途径[L-蛋氨酸生物合成的超级通路(转硫),L-蛋氨酸生物合成I和S-腺苷-L-蛋氨酸生物合成的超级通路]。此外,我们发现这些途径中的大多数与代谢物降解或生物合成密切相关,如葡萄糖和葡萄糖-1-磷酸降解、乳糖和半乳糖降解I。因此,我们推测,在MD-CAD中,肠道微生物群可能表现出功能性变化,从而导致血清代谢组的改变。

图4. 中度饮酒与冠心病患者肠道菌群的某些变化有关。(A–C)火山图显示不同饮酒水平的冠心病患者的不同OTU。(A)MD-CAD与HC。(B)MD-CAD与ND-CAD。(C)MD-CAD与HD-CAD。与HC、ND-CAD和HD-CAD相比,图中标记的数字分别表示MD-CAD中显著耗尽的OTU(以绿色突出显示)或富集的OTU(以红色突出显示)。(D)曼哈顿图展示了差异丰富的OTU及其对每个门的贡献。(E)热图显示了MD-CAD和ND-CAD之间显著不同的属的相对丰度。(F)与适度饮酒相关的差异OTU相对丰度概述。用P<0.05和FDR<0.2筛选差异otu。ns,不显著。*edgeR分析P<0.05和FDR<0.2,**P<0.01和FDR<0.2,***P<0.001和FDR<0.2。
6 多组学分析揭示了饮酒、肠道微生物组和血清代谢组之间的关联
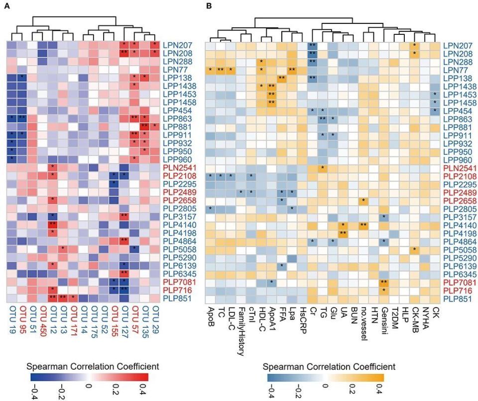
我们利用Spearman相关性分析了关键OTU和血清代谢物之间的相关性(图5A)。几个关键的OTU与血清代谢物显著相关。我们推断可能是肠道微生物组的改变影响了血清代谢物的特征。此外,我们将关键代谢物与临床指标相关联,并发现了几个显著的Spearman相关性(图5B)。我们在Sankey地图中表示了这些相互关系,如图6所示。我们注意到,长双歧杆菌(OTU 12,在MD-CAD中缺失)、Lachnospiraceae gen.(OTU 127,在MD-CAD中缺失)和缬草杆菌(OTU 57,在MD-CAD中富集)是影响血清代谢组的三个主要物种。就临床指标而言,Gensini评分与9R羟基十八碳二烯酸(PLP716,在MD-CAD中升高)和丁香酸(PLP7081,在MD-CAD中升高)呈正相关,与β-香茅醇(PLP3157,在MD-CAD中耗尽)和反式、顺式-3,6-壬二烯-1-醇(PLP4864,在MD-CAD中耗尽)呈负相关。此外,cTnI与12S氢过氧二十碳五烯酸呈负相关(12-HPEPE,PLP2108,在MD-CAD中升高)。相关分析表明,MD-CAD患者中拥有相对较好的心血管健康可能与血清代谢组和肠道微生物组改变有关。

图5. 不同血清代谢物和OTU之间的Spearman相关性与中度饮酒或CAD主要临床参数相关。(A)不同血清代谢物与适度饮酒相关OTU之间的Spearman相关性。(B)不同血清代谢物与中度饮酒相关的主要临床参数之间的Spearman相关性。代谢产物或OTU的ID以红色(富含MD-CAD)和蓝色(缺乏MD-CAD)突出显示*P<0.05,**P<0.01。载脂蛋白B;TC,总胆固醇;低密度脂蛋白胆固醇;家族史:有CAD家族史;肌钙蛋白I,心肌托品素I;高密度脂蛋白胆固醇;载脂蛋白A1;游离脂肪酸;Lpa,脂蛋白(a);高敏C反应蛋白;肌酸;甘油三酯;空腹血糖;尿酸;血尿素氮;血管数量、狭窄血管数量;高血压;2型糖尿病;高脂血症;CK-MB,肌酸激酶MB;肌酸激酶;NYHA,NYHA分类等级。

图6. 肠道菌群、血清代谢特征和与中度饮酒相关的主要临床参数与冠心病之间的相互关系。Sankey图用于检查与适度饮酒相关的不同OTU和血清代谢物与CAD主要临床参数之间的关系。红色连接表示显著正相关,蓝色连接表示显著负相关(Spearman相关分析,P<0.05)。在左栏中,浅蓝色框表示与ND-CAD和HD-CAD相比,MD-CAD中的OTU显著减少,而浅橙色框表示与ND-CAD和HD-CAD相比,MD-CAD中的OTU显著增加。在中柱中,暗蓝色盒表示与NDCAD和HD-CAD相比,在MD CAD中显著降低的代谢特征,而暗橙盒表示与NDCAD和HD-CAD相比,在MD CAD中显著增加的代谢特征。右栏显示了CAD的一些主要临床参数。CK-MB,肌酸激酶MB;肌钙蛋白I,心肌托品素I;肌酸;载脂蛋白A1;空腹血糖;甘油三酯;游离脂肪酸;尿酸;载脂蛋白B;低密度脂蛋白胆固醇;TC,总胆固醇。
讨论
酒精对心血管系统的影响复杂,随剂量变化而变化。观察性和前瞻性研究一致表明,与酗酒和不喝酒的人相比,低饮酒水平的人心血管疾病和全因死亡率较低。在我们的研究中,我们发现中度饮酒的冠心病患者心血管状况相对健康,即Gensini评分、CK-MB和hs-CRP水平较低。因此,我们进一步研究了血清代谢组和肠道微生物组的分类特征,以揭示适度饮酒与健康心血管状况之间的可能关联。
与ND-CAD和HD-CAD相比,MD-CAD的血清代谢组出现显著改变。具有代表性的代谢物是鞘脂和甘油磷脂,它们在MD-CAD中都显著减少。鞘脂在人类和灵长类动物的动脉粥样硬化斑块形成过程中积累。新的研究发现血浆中高水平的鞘脂是冠心病的独立危险因素。此外,对动物模型的研究证实,鞘脂会导致肥胖和胰岛素抵抗的发展。靶向鞘脂代谢的药物可以改善代谢紊乱的状况和预后。一直以来,在我们的研究中,与适量饮酒相关的鞘脂消耗倾向于缓解心血管压力。此外,据报道,C19-鞘氨醇-1-磷酸(S1P,LPP138,MD-CAD缺失)通过激活血管平滑肌细胞的增殖和迁移而参与多种心血管疾病的发病机制。因此,我们怀疑适量饮酒可能会抑制鞘脂水平,从而具有心血管保护作用。至于甘油磷脂,包括PC、PI和PS,越来越多的证据表明甘油磷脂促进心血管疾病的进展。研究表明,PC与CAD患病率呈正相关,而适量饮酒可降低PC水平。一致地,在我们的研究中,我们发现MD-CAD患者的PC(LPP1438,HMDB0008182)比HD-CAD和ND-CAD患者的PC(LPP1438,HMDB0008182)减少,这表明适量饮酒可能会减少PC并改善心血管健康。此外,据报道,在高血压患者中,PI与收缩压(SBP)呈正相关。此外,研究人员发现,与对照组相比,接受酒精治疗的大鼠的PI和PS降低。在我们的研究中,PI(LPN 207,LPN208,两者在MD-CAD中均降低)与心肌损伤的生物标志物CK-MB呈显著正相关。总的来说,与适度饮酒相关的甘油磷脂的减少往往有利于心血管健康。
除了鞘脂和甘油磷脂外,其他几种代谢物也引起了我们的注意。首先,值得一提的是,2-苯乙酰胺(PLP4198,在MD-CAD中减少)与长双歧杆菌(OTU 12,在MD-CAD中减少)(P<0.029,Rho=0.302)和尿酸(UA)(P=0.003,Rho=0.409)呈正相关。高浓度UA与心血管疾病相关。据报道,2-苯乙酰胺(PLP4198)是细菌将芳香族氨基酸苯丙氨酸(Phe)发酵成苯乙酸(PAA)的中间产物。宿主体内PAA的下游产物是PAGln,它通过肾上腺素能受体发挥作用,增加血栓形成和CAD的风险。因此,我们可以推断MD-CAD中2-苯乙酰胺(PLP4198)的减少可能与相关细菌有关,从而改善心血管系统的健康。其次,甲戊酸(PLP5058,MD-CAD中缺失)是关键酶3-羟基-3-甲基戊二酰辅酶A(HMG-CoA)还原酶催化合成萜类主链的关键中间产物。Wang等人观察到高脂血症大鼠的甲戊酸显著升高,而在中国使用民间药物进行降脂治疗后,甲戊酸显著降低。至于萜类骨架合成中的关键酶,基因组和系统发育分析表明,多种细菌具有与人类相似的HMG-CoA还原酶。根据我们的研究结果,我们推测适量饮酒可能通过抑制具有合成甲戊酸能力的细菌的增殖来抑制胆固醇的合成。第三,1-甲基组胺(PLP6139,MD-CAD中缺失)是过敏反应的生物标志物,是组胺的主要分解代谢产物。与重度饮酒者相比,中度饮酒者的1-甲基组胺浓度降低,嗜酒大鼠的1-甲基组胺浓度升高。此外,1-甲基组胺是一种重要的心脏基质,在氧化应激期间激活单胺氧化酶并诱导心脏产生活性氧。我们的结果与这些发现一致,并表明,由于适度饮酒,中度饮酒者1-甲基组胺(PLP6139,MD-CAD中缺失)的减少可能在改善过敏反应和氧化应激中发挥作用。此外,12-HPEPE(PLP2108,在MD-CAD中增加)引起了我们的特别注意。一项早期体外研究证实,有效的血小板聚集抑制剂12-HPEPE可抑制血小板聚集和5-羟色胺释放。在MD-CAD中观察到的12-HPEPE升高可能表明对动脉粥样硬化斑块的进展有积极作用。
由于几种代谢物来源于微生物群,我们关注MD-CAD中肠道微生物群的变化。MD-CAD的分类特征与HC相似,与HD-CAD和ND-CAD相比,MD-CAD中的几种肠道微生物发生了显著变化。Oscillibacter valericigenes (OTU 57,在MD-CAD中升高)引起了我们的特别关注。据报道,克罗恩病患者体内的Oscillibacter valericines缺失,Oscillibacter属的减少可能会促进炎症。此外,据报道,Oscillibacter属能够产生丁酸和戊酸。丁酸和戊酸都是众所周知的有益于肠道健康的物质。因此,Oscillibacter valericigenes被认为是有益的物种。我们的研究结果表明,酒精可能促进Oscillibacter valericigenes(OTU 57,在MD-CAD中升高),从而有益于心血管健康。与HD-CAD和ND-CAD相比,MD-CAD中Enterococcus villorum(OTU 19)的相对丰度降低。据报道,粪肠球菌被确定为肝细胞死亡和肝损伤的原因。由于Enterococcus villorum(OTU 19)与粪肠球菌属于同一个属,我们怀疑其缺失可能对肝脏有益。我们的结果表明,适量饮酒可能促进潜在有益细菌的生长,并可能抑制潜在致病菌。
此外,多组学相关性表明,适量饮酒可能通过影响肠道微生物组和血清代谢组而有益于心血管健康。在我们的研究中,通过适度饮酒,在三个疾病组中,潜在的有益肠道微生物(如Enterococcus villorum OTU 57和Paraprevotella claraOTU 95)在MD-CAD中的丰度最高,与ND-CAD和HD-CAD相比,MD-CAD中的潜在致病性肠道微生物(如卵形拟杆菌OTU 135和Bacteroides coprocola OTU 14)的丰度最低。此外,Oscillibacter valericigenes OTU 57和Pararevotella clara OTU 95的升高均与鞘脂和甘油磷脂(如LPP138、LPP863和LPP911)呈负相关,已知通过激活血管平滑肌细胞的增殖和迁移促进心血管疾病的进展。此外,潜在鞘脂和甘油磷脂的消耗与指示疾病严重程度的临床指标(如Gensini评分、CK-MB、FFA和UA)呈正相关。
总之,我们提出了一个新概念,即“通过肠道微生物群调节酒精含量”对人类心血管健康的影响。研究发现,饮酒会对许多疾病产生因果影响,包括缺血性心脏病、高血压性心脏病和中风。我们推测适量饮酒可能会调节肠道微生态和血清代谢物,这可能在改善CAD方面起重要作用。饮酒应被视为心血管系统的重要调节因素。然而,未来仍需进行功能验证和探索性研究,以验证因果关系。
这项研究的一些局限性需要得到承认。首先,虽然我们队列的临床特征与普通冠心病患者一致,但样本量相对较小。第二,研究人群仅包括男性;因此,不确定这一发现是否也适用于患有冠心病的女性。第三,非目标代谢组学在血清代谢物注释中的准确性有限。未来的工作需要建立适度饮酒与这些血清代谢物和肠道微生物群变化之间的确切关系。
结论
总的来说,我们的研究通过影响肠道微生物群和血清代谢组,为适度饮酒对心血管健康的影响提供了新的见解。中度饮酒对冠心病患者代谢产物和微生物群的影响似乎与重度饮酒或不饮酒的冠心病患者有所不同。适度饮酒可能对冠心病患者的代谢状况和共生菌群有更积极的影响,这可能解释适度饮酒如何影响心血管健康。
赢赢顺配资提示:文章来自网络,不代表本站观点。